DOU体育官方入口
首 页
企业简介
企业概况
组织架构
联系我们
新闻动态
线路资讯
DOU体育新闻
党风园地
文明风采
招租招标
在线留言
留言回复
招租招标
企业简介
新闻动态
党风园地
文明风采
招租招标
在线留言
招租招标
您的位置:
首 页>
招租招标
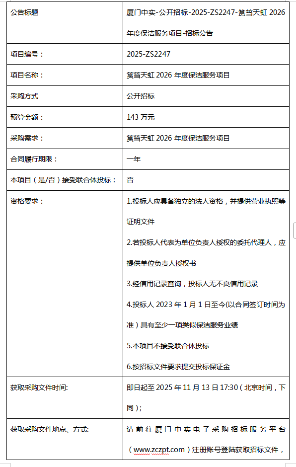
筼筜天虹2026年度保洁服务采购招标公告
来源:DOU体育
发布时间:2025-11-07 16:54
浏览次数:5989次
上一篇:厦门DOU体育泵阀类配件项目流标公告(安驰)
下一篇:厦门DOU体育前后制动鼓项目流标公告(安驰公司)